您现在所在的是:

变频器维修

回帖:15个,阅读:2202 [上一页] [1] [2] [下一页]
1375
xingbinyuan
文章数:75
年度积分:50
历史总积分:1375
注册时间:2011/4/30
发站内信
发表于:2016/7/3 8:35:50
#0楼
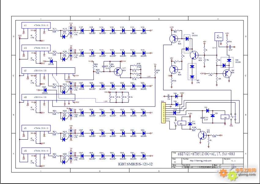
  各位大师,我手上有一西门子6se7021 变频器大多数的时候上电正常,一按启动键就报F0026故障,按P键可以复位,再启动又报F0026故障,无论接不接电机,偶尔有时上电就报F0026故障,同样按P键可以复位。偶尔有时候,上电正常,启动以后还能带电机正常运行,并且显示的运行电流也正常。
   但现在拆下维修,绝大数情况是上电正常,启动就报F0026故障,都能复位,再启动再报,现在我手上有启动板图纸,查资料好像是6个驱动陶瓷片,性能不好,但不知道检查方法,所以求助各位前辈,指点维修方法和思路。谢谢了。
4632
zhengpan2010
文章数:2684
年度积分:50
历史总积分:4632
注册时间:2010/9/13
发站内信
发表于:2016/7/3 23:43:37
#1楼
上个图呗  大家一起分析下 说不定就有结果了
1375
xingbinyuan
文章数:75
年度积分:50
历史总积分:1375
注册时间:2011/4/30
发站内信
发表于:2016/7/4 8:37:46
#2楼
回复 #1楼 zhengpan2010
就是这两个图,请各位大师帮我看一下,谢谢了
1375
xingbinyuan
文章数:75
年度积分:50
历史总积分:1375
注册时间:2011/4/30
发站内信
发表于:2016/7/4 8:39:12
#3楼
回复 #2楼 xingbinyuan
就是这个图
1375
xingbinyuan
文章数:75
年度积分:50
历史总积分:1375
注册时间:2011/4/30
发站内信
发表于:2016/7/4 8:40:42
#4楼
回复 #3楼 xingbinyuan
....
1375
xingbinyuan
文章数:75
年度积分:50
历史总积分:1375
注册时间:2011/4/30
发站内信
发表于:2016/7/4 8:41:50
#5楼
附件 J%2MG】BU%{}INQ【_M9H】WXP.jpg
1375
xingbinyuan
文章数:75
年度积分:50
历史总积分:1375
注册时间:2011/4/30
发站内信
发表于:2016/7/4 8:44:46
#6楼
附件 N{4LPKG3`J】KWBG】L~LN】GD.jpg
11627
szh123456 版主
文章数:376
年度积分:140
历史总积分:11627
注册时间:2014/5/10
发站内信
2017论坛贡献奖
2016论坛贡献奖
2015论坛贡献奖
发表于:2016/7/4 19:50:22
#7楼
关于维修和屏蔽方法可以参考我帖子http://bbs.gkong.com/archive.aspx?id=416141
1375
xingbinyuan
文章数:75
年度积分:50
历史总积分:1375
注册时间:2011/4/30
发站内信
发表于:2016/7/4 21:08:21
#8楼
回复 #7楼 szh123456
 谢谢沈工热情知道,我在追问一句,我这是7021小的变频器,如果BSM50GD120的模块不拆,也可以用您的屏蔽方法,也就是把A21,A22启动的8脚外接二极管V213,223的负和它的5接相连,就可以测试驱动吧。
11627
szh123456 版主
文章数:376
年度积分:140
历史总积分:11627
注册时间:2014/5/10
发站内信
2017论坛贡献奖
2016论坛贡献奖
2015论坛贡献奖
发表于:2016/7/4 21:47:11
#9楼
所谓单板维修,就是把模块拆了,屏蔽报警信号让驱动工作起来,这样测试其6路驱动波形,从而判断驱动电路有没有故障。

关于我们 | 联系我们 | 广告服务 | 本站动态 | 友情链接 | 法律声明 | 非法和不良信息举报

工控网客服热线:0755-86369299
版权所有 工控网 Copyright©2026 Gkong.com, All Rights Reserved

46.8003