发表于:2026/3/25 18:54:27
#0楼
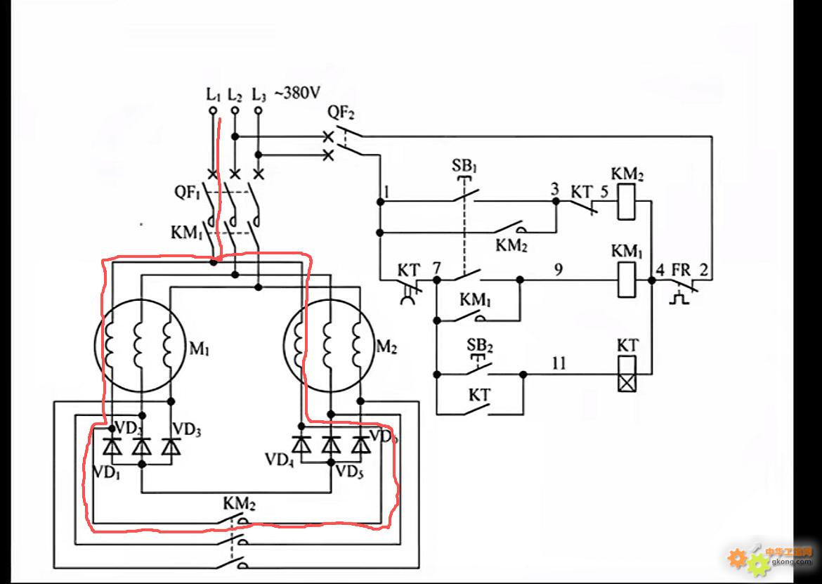
按标注的M1.M2来看,应该是两个电机
正常工作是KM1.KM2都吸合,停止时先断开KM2(应该是能耗制动),延时后断开KM1
根据主电路图看,KM1、KM2同时吸合的话,绕组似乎构不成回路(难道运转时二极管也参与了)
正常工作是KM1.KM2都吸合,停止时先断开KM2(应该是能耗制动),延时后断开KM1
根据主电路图看,KM1、KM2同时吸合的话,绕组似乎构不成回路(难道运转时二极管也参与了)
[此贴子已经被jint于2026/3/27 9:49:41编辑过]
大家一起学习







