返回工控网首页
|
| 添加到收藏夹
中国自动化学会专家咨询工作委员会指定宣传媒体
免费注册
广告服务
|
客服中心
您现在所在的是:
变频器维修
工控论坛首页
→
变频器维修
→ 浏览主题:
求助安川G7 55KW驱动板稳压管参数大神手上有购买也可
回帖:
7
个,阅读:
844
次
[上一页]
[1]
[下一页]
* 帖子主题:
求助安川G7 55KW驱动板稳压管参数大神手上有购买也可
收藏
分享到
3285
275891330
文章数:
447
年度积分:
50
历史总积分:
3285
作者的所有帖子(447)
注册时间:
2015/5/31
发站内信
发表于:2017/7/24 15:27:20
#0楼
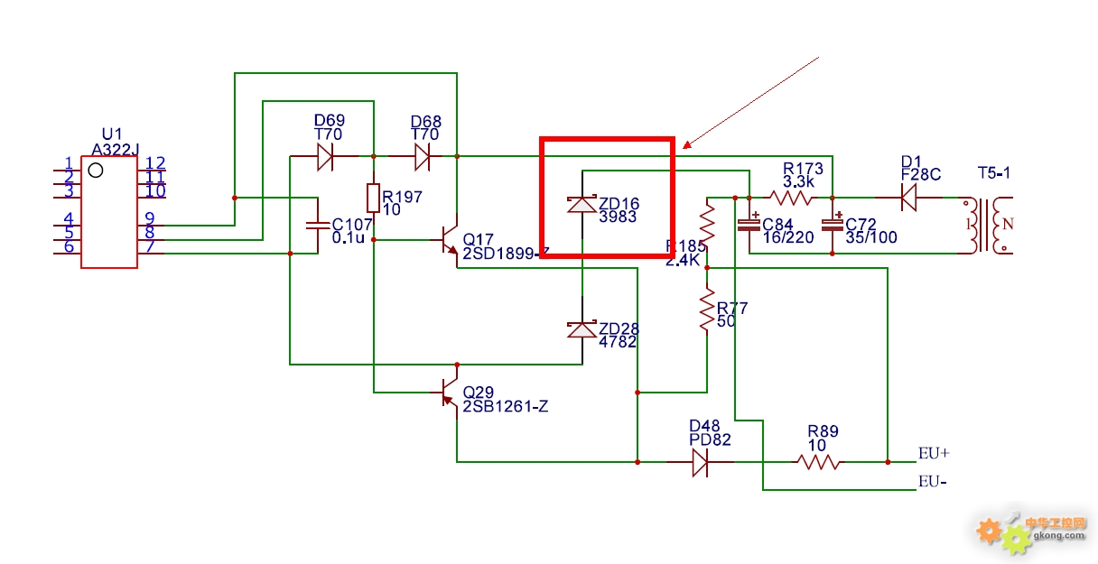
如题,此机器3983管坏了没有同样的管换,用3.5V稳压管换上后和正常的驱动电流有区别,不放心用所以在此求大神们了,大神手上有这样的报废板卖两个管给小白我吧,谢谢了,下面上图,线路图是看礼物画出来的可能有出入(只是其中一路,其它路都是一样的),参考就行,
这个是电路图(12路其中一路)
这个是实物图
这个是驱动板图
[此贴子已经被作者于2017/7/24 15:29:46编辑过]
【方案】
Beckhoff的集成式控制和驱动技术用于全自动化测试单元中的Delta机器人
只看该作者
|
赞
[1]
|
踩
[0]
|
引用
|
回复
|
编辑
|
推荐
|
举报
|
结帖
|
管理
18393
yuanyuesheng
文章数:
3526
年度积分:
346
历史总积分:
18393
作者的所有帖子(3526)
注册时间:
2005/4/12
发站内信
发表于:2017/7/25 7:49:32
#1楼
多只3.5V并联如何?
【方案】
木工数控机床驱动升级!—— 英威腾Goodrive18系列高效解决方案
只看该作者
|
赞
[1]
|
踩
[0]
|
引用
|
回复
|
编辑
|
推荐
|
举报
|
管理
6382
产品体验中心会员
919355607
文章数:
1864
年度积分:
50
历史总积分:
6382
作者的所有帖子(1864)
注册时间:
2011/11/28
发站内信
发表于:2017/7/25 7:54:08
#2楼
3983很多啊
【方案】
RFID 在巧克力生产线中的应用
只看该作者
|
赞
[1]
|
踩
[0]
|
引用
|
回复
|
编辑
|
推荐
|
举报
|
管理
3285
275891330
文章数:
447
年度积分:
50
历史总积分:
3285
作者的所有帖子(447)
注册时间:
2015/5/31
发站内信
发表于:2017/7/25 8:47:43
#3楼
回复 #1楼 yuanyuesheng
试过了,驱动电压是差不多的,但是量驱动电流和正常的要高出好几个MA
【方案】
怎么才能让制袋机高速高精度运转呢?
只看该作者
|
赞
[1]
|
踩
[0]
|
引用
|
回复
|
编辑
|
推荐
|
举报
|
管理
3285
275891330
文章数:
447
年度积分:
50
历史总积分:
3285
作者的所有帖子(447)
注册时间:
2015/5/31
发站内信
发表于:2017/7/25 8:47:59
#4楼
回复 #2楼 919355607
比如说什么机器?
【方案】
菲力尔为装甲车夜间行驶提供额外保护
只看该作者
|
赞
[1]
|
踩
[0]
|
引用
|
回复
|
编辑
|
推荐
|
举报
|
管理
548
于迎洁InfsRl
文章数:
1
年度积分:
50
历史总积分:
548
作者的所有帖子(1)
注册时间:
2016/1/8
发站内信
发表于:2017/8/6 17:40:47
#5楼
请教大神怎样测量驱动电流,我都只测驱动电压的,另外驱动电流为多少?
【方案】
卓越而灵活的图尔克流体2.0系列
只看该作者
|
赞
[1]
|
踩
[0]
|
引用
|
回复
|
编辑
|
推荐
|
举报
|
管理
3285
275891330
文章数:
447
年度积分:
50
历史总积分:
3285
作者的所有帖子(447)
注册时间:
2015/5/31
发站内信
发表于:2017/8/20 13:43:43
#6楼
回复 #5楼 于迎洁InfsRl
用功率大点的电阻串个电流表到驱动输出端就可以了,电流大小不一的,百多MA到几十MA都有
【方案】
使用FLIR A320红外热像仪进行自动化质量控制确保Ford Genk生产出性能卓越的汽车
只看该作者
|
赞
[1]
|
踩
[0]
|
引用
|
回复
|
编辑
|
推荐
|
举报
|
管理
3285
275891330
文章数:
447
年度积分:
50
历史总积分:
3285
作者的所有帖子(447)
注册时间:
2015/5/31
发站内信
发表于:2017/8/20 17:53:21
#7楼
机器已经修复,找了台别的不同型号机器拆件修复成功
【方案】
英威腾CHH100高压变频器在水泥生料磨排风机上的应用
只看该作者
|
赞
[1]
|
踩
[0]
|
引用
|
回复
|
编辑
|
推荐
|
举报
|
管理
工控学堂推荐视频:
PLC学习视频
变频器学习视频
西门子学习视频
三菱学习视频
更多学习视频>>
•
[视频课程]电工进阶电气工程师的一百种可能
•
[视频课程]你还不会电机正反转电路吗
•
[视频课程]三节课掌握星三角程序编写
•
[视频课程]电工如何快速入门PLC
•
[视频课程]十年老电工实操系列之从小白到超越中级
•
[视频课程]低压电工考证实操教程之电机控制接线实操
•
[视频课程]应用中的电动机控制与保护元器件选择
•
[视频课程]老司机带你玩转电工仪器仪表
•
[视频课程]电工操作证实操--科目二
62.4004