发表于:2017/5/2 10:15:16
#0楼
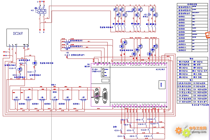
强电变频控制部分已经改正,希望大家受累给我审审其他有错误或者不合理的地方。对指正错误的师傅表示感谢。







