您现在所在的是:

变频器论坛

回帖:12个,阅读:5883 [上一页] [1] [2] [下一页]
19739
xq09181 版主
文章数:3486
年度积分:535
历史总积分:19739
注册时间:2008/5/15
发站内信
2018论坛优秀版主
2017论坛优秀版主
2016论坛优秀版主
2015论坛贡献奖
2014论坛优秀版主
2013论坛贡献奖
2012论坛贡献奖
2011论坛贡献奖
2010年论坛优秀版主
09工控人生征文
08年最佳博客奖
发表于:2009/8/23 16:10:42
#0楼
附件:
[本地下载]
咸庆信变频器维修专题博客:http://blog.gkong.com/blog.asp?name=xq%30%39%31%38%31
【博客文章全为原创,多为维修笔记,旨在技术交流,互相提高。以变频维修及其它工控类文章为主,间或放进些诗歌散文,以起到阅读中的调适作用,也是原创。欢迎转载,欢迎留言探讨有关工控的技术问题!欢迎赐教与指正!转载最好注明文章出处标以转载字样,以期规范转载行为。所有文章大家随便看,不搞什么须登陆,须回复才能打开的设置!这是我的公告。--旷野之雪】
《精选工业电器电路原理图析与实用检修》、《变频器实用电路图集与原理图说》、《变频器电路维修与故障实例分析》、《PLC技术与应用——专业技能入门与精通》已经出版。
3055
liuguoxing
文章数:526
年度积分:-154
历史总积分:3055
注册时间:2005/8/6
发站内信
发表于:2009/8/23 17:25:34
#1楼
变频器储能电容的充电控制电路

主电路为电压型、交直交能量转换方式的变频器,因整流与逆变电路之间有大容量电容的储能回路,因电容两端电压不能突变的特性,在上电初始阶段,电容器件形同“短路”,将形成极大的浪涌充电电流,会对整流模块很大的电流冲击而损坏,也会使变频器供电端连接的空气断路器因过流而跳闸。

常规处理方式,是在整流和电容储能回路之间串入充电了限流电阻和充电接触器(继电器),对电容充电过程的控制是这样的:变频器上电,先由充电电阻对电容进行限流充电,抑制了最大充电电流,随着充电过程的延伸,电容上逐渐建立起充电电压,其电压幅值达到530V的80%左右时,出现两种方式的控制过程,一为变频器的开关电源电路起振,由开关电源的24V输出直接驱动充电继电器,或由此继电器,接通充电接触器的线圈供电回路,充电接触器(继电器)闭合,当充电限流电阻短接,变频器进入待机工作状态。电容器上建立一定电压后,其充电电流幅度大为降低,充电接触器的闭合/切换电流并不是太大,此后储能电容回路与逆变电路的供电,由闭合的接触器触点供给,充电电阻被接触器常开触点所短接。二是随着电容上充电电压的建立,开关电源起振工作,CPU检测到由直流回路电压检检测电路送来电压幅度信号,判断储能电容的充电过程已经完毕,输出一个充电接触器动作指令,充电接触器得电闭合,电容上电充电过程结束。
             
变频器常见主电路形式及充电接触器控制电路图
附件
附件


部分变频器及大功率变频器,整流电路常采用三相半控桥的电路方式,即三相整流桥的下三臂为整流二极管,而上三臂采用三只单向可控硅,用可控硅这种“无触点开关”,代替了充电接触器。节省了安装空间,提高了电路的可靠性。电路形式如下图所示:
附件
3055
liuguoxing
文章数:526
年度积分:-154
历史总积分:3055
注册时间:2005/8/6
发站内信
发表于:2009/8/23 17:29:08
#2楼
充电接触器的控制电路:虽然省掉了充电接触器,但工作原理还是一样的,只不过控制电路有所差异。变频器上电期间,先由D1∽D6整流,R限流为C1、C2充电,在充电过程接近结束时,CPU输出SCR1∽SCR3三只可控硅的开通指令,控制电路强制三只可控硅导通,由D1、D2、D3、R构成的上电预充电回路使用作用,SCR1∽SCR3与D4、D5、D6构成三相整流桥,此时可控硅处于全导通状态下,等效于整流二极管。

可控硅的开通需要两个条件:1、阳极和阴极之间承受正向电压;2、K、G之间形成触发电流回路。电路接在交流输入电源的三个端子上,提供单向可控整流,在三相交流电的三个正半波电压作用期间,若触发电流同时形成,则三只可控硅就能被开通。第一个条件已经自然形成,控制其开通只要提供第二个条件就可以了。

简单点说,只要在可控硅承受正向电压期间——在交流电压过零处,为可控硅提供一个触发电流(脉冲或直流均可),可控硅即可在交流电的正半波期间良好导通,对输入交流电压进行整流(同二极管一样)。最简单的触发电路,是经一只电阻从阳级引入到G极,在交流电正半波期间(过零点后),为可控硅同步引入触发电流,使可控硅开通。

如东远300kW变频器,主电路形式同图,而触发电路相对简单:可控硅触发控制电路一
附件
该图为可控硅触发电路一电路之一,另两路触发电路是一样的。两控硅阳极、阴极两端并联的R45、C30、C31等元件为尖峰电压吸取网络,为可控硅提供过压保护。KA2触点、D15、R44、24R形成触发电流通路,D15的作用是将输入电压半波整流,避免可控硅G、K间承受反向触发电压/电流的冲击,R44、24R为限流电阻,限制峰值触发电流,保护可控硅的安全,R43为消噪电阻,增加可控硅工作的可靠性。

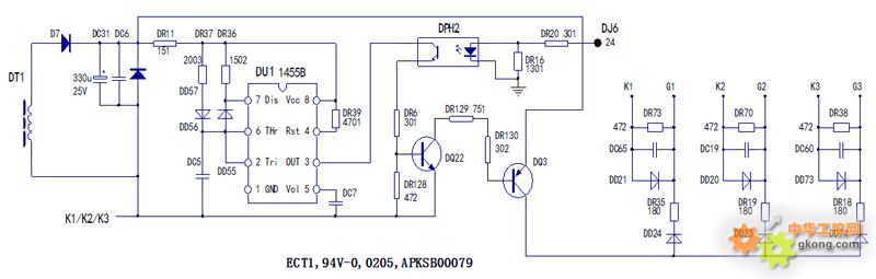
当CPU发出可控硅接通指令时,继电器KA2得电闭合,输入正半波电压,经D15整流,R44、24R限流,流入可控硅的G极,由K极流出,形成触发电流通路,可控硅开通。电路中的可控硅并不是处于调压的工作区域,导通角最大,处于“全导通整状态”,好像是一只开关器件,只处于导通和截止两个状态,没有移相(调压)第三种状态。这是需要注意的地方。因而控制电路与常规移相控制电路有所不同,相对简单一些。再稍复杂一点的可控硅控制电路,如台达37kW变频器可控硅的触发电路,见下图:可控硅触发控制电路二
附件

由开关电源的一个独立的供电绕组整流滤波后,作为可控硅触发电路的供电电源。控制电路由NE555时基电路、DPH2、DQ22、DQ3触发脉冲通/断电路,D、R三路触发流回路构成。开关电源工作后,NE555时基电路接成多谐振振荡器即得电工作,从3脚输出的振荡脉冲,是否送入后级三个触发回路,取决于CPU的指令控制。CPU的指令信号经由控制排线端子DJ8的24脚引入到光电耦合器DPH2的输入侧。当光耦输出侧三极管导通时,NE555振荡器的脉冲信号经三极管DQ22、DQ3送入后级D、R触发电路回路。在CPU发出可控硅开通指令后,DPH2、DQ22、DQ3三器件一直处于导通状态,将触发脉冲一直加于三只可控硅的G、K上,峰值触发电流约为100mA。

另外,在松下、富士小功率变频器机型中,还采用另一形式的主电路结构,来完成对主电路电容器的初始充电控制,这是型号为7MBR35SD120一体化功率模块的内部电路结构图。电路见上图:电路的不同之处在于,在三相整流桥之后,增加了一只可控器器件,在端子21、26引脚上须并联充电电阻,在主回路电容上建立起一定的充电电压后,从端子25、26输入触发电流,则可控硅导通,变频器进入待机工作状态。

控制电路一般是由开关变压器的一个独立的24V绕组,取得控制电路的供电,以取得具有“悬浮地”的控制用电。控制电路多为一振荡电路,提价可控硅器件的脉冲触发电流,振荡电路也不是常规的移相触发电路,而提供高频率/密度的随机触发脉冲,令可控硅处于全导通状态下,此处的可控硅,已高密度触发触冲作用下,已仿佛一只“扳到接通位置”的开关了。这种机型的触发电路,手头并未有实际测绘电路,只能根据电路结构画出简图,以供参考。

7MBR35SD120一体化功率模块和7MBR35SD120S模块的可控硅触发电路
附件
3512
chengjun77
文章数:2027
年度积分:50
历史总积分:3512
注册时间:2009/7/19
发站内信
发表于:2009/8/23 17:54:57
#3楼
谢谢了
44932
YXBK 版主
文章数:20682
年度积分:111
历史总积分:44932
注册时间:2007/4/14
发站内信
2015论坛优秀版主
2015春节活动
2013论坛优秀版主
2012论坛优秀版主
发表于:2009/8/23 18:47:16
#4楼
收藏了,谢谢楼主
大家一起学习
4119
lhlli
文章数:2608
年度积分:50
历史总积分:4119
注册时间:2007/11/6
发站内信
2011国庆活动
2010年四月影像
09工控人生征文
08年优秀博客奖
发表于:2009/8/23 20:52:10
#5楼
学习一下。好象不但但是讲的充电控制电路。
共同学习  看贴必回  回贴必问 问之必深 深入学习 习以为常
19739
xq09181 版主
文章数:3486
年度积分:535
历史总积分:19739
注册时间:2008/5/15
发站内信
2018论坛优秀版主
2017论坛优秀版主
2016论坛优秀版主
2015论坛贡献奖
2014论坛优秀版主
2013论坛贡献奖
2012论坛贡献奖
2011论坛贡献奖
2010年论坛优秀版主
09工控人生征文
08年最佳博客奖
发表于:2009/8/24 7:54:04
#6楼
再次感谢liuguoxing朋友的热情援手!将贴子又重发了一遍.我很感动啊.敬礼!
咸庆信变频器维修专题博客:http://blog.gkong.com/blog.asp?name=xq%30%39%31%38%31
【博客文章全为原创,多为维修笔记,旨在技术交流,互相提高。以变频维修及其它工控类文章为主,间或放进些诗歌散文,以起到阅读中的调适作用,也是原创。欢迎转载,欢迎留言探讨有关工控的技术问题!欢迎赐教与指正!转载最好注明文章出处标以转载字样,以期规范转载行为。所有文章大家随便看,不搞什么须登陆,须回复才能打开的设置!这是我的公告。--旷野之雪】
《精选工业电器电路原理图析与实用检修》、《变频器实用电路图集与原理图说》、《变频器电路维修与故障实例分析》、《PLC技术与应用——专业技能入门与精通》已经出版。
匿名用户
文章数:N/A
年度积分:0
历史总积分:0
注册时间:2012/10/12
发站内信
发表于:2012/10/12 14:38:29
#7楼
该用户被锁定,回复内容不予显示!
697
huachuan2013
文章数:29
年度积分:50
历史总积分:697
注册时间:2013/7/11
发站内信
发表于:2013/7/11 17:31:54
#8楼
常规处理方式,是在整流和电容储能回路之间串入充电了限流电阻和充电接触器
49209
kdrjl 版主
文章数:24260
年度积分:48
历史总积分:49209
注册时间:2004/2/17
发站内信
2018论坛优秀版主
2017论坛优秀版主
2016论坛优秀版主
2015论坛优秀版主
2014论坛优秀版主
我秀我做2014
2013论坛优秀版主
秀秀我的办公桌
晒晒工控小礼品
2012论坛优秀版主
2011论坛贡献奖
2010年论坛优秀版主
发表于:2013/7/11 19:51:29
#9楼
第一个预充电电路和第二个预充电电路,我在西门子的变频器里都见过。第一个比较好,不容易坏,第二个预充电电路的形式,好像应该也有一个旁路的结构。预充电不是总给着。
我是你的朋友

关于我们 | 联系我们 | 广告服务 | 本站动态 | 友情链接 | 法律声明 | 非法和不良信息举报

工控网客服热线:0755-86369299
版权所有 工控网 Copyright©2025 Gkong.com, All Rights Reserved

109.2007