返回工控网首页
|
| 添加到收藏夹
中国自动化学会专家咨询工作委员会指定宣传媒体
免费注册
广告服务
|
客服中心
您现在所在的是:
现场总线
工控论坛首页
→
现场总线
→ 浏览主题:
232转485[求助]
回帖:
7
个,阅读:
2396
次
[上一页]
[1]
[下一页]
* 帖子主题:
232转485[求助]
收藏
分享到
911
yong1360
文章数:
2
年度积分:
50
历史总积分:
911
作者的所有帖子(2)
注册时间:
2008/11/19
发站内信
发表于:2008/11/21 15:47:00
#0楼
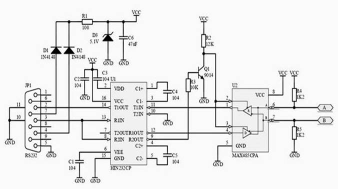
我按此电路做了个232转485,其中9014我用9013代替,可是在没有装上232和485时,VCC为5.1V,可是一装上它们或其中一个,VCC电压就变为2.2 2.1v,这是为什么呢 又该如何修改 有没有更好的无源转换方法
【方案】
(挪威奥斯陆)Festning和Bj?rvika隧道的自动事件检测及交通数据收集
只看该作者
|
赞
[0]
|
踩
[0]
|
引用
|
回复
|
编辑
|
推荐
|
举报
|
结帖
|
管理
20545
pqsh
版主
文章数:
7645
年度积分:
279
历史总积分:
20545
作者的所有帖子(7645)
注册时间:
2006/8/22
发站内信
2018论坛解答高手
发表于:2008/11/21 16:02:00
#1楼
两个集成块的功耗太大,换功耗小的.R1太大,输出电流50mA,不知够不够?
如果我忘了我
请帮忙记得我
pqsh@163,326199298@v&q同号
【方案】
复杂的楼宇自动化需要 200 多个控制箱和 1200 个 I/O 总线端子模块
只看该作者
|
赞
[0]
|
踩
[0]
|
引用
|
回复
|
编辑
|
推荐
|
举报
|
管理
911
yong1360
文章数:
2
年度积分:
50
历史总积分:
911
作者的所有帖子(2)
注册时间:
2008/11/19
发站内信
发表于:2008/11/21 20:44:00
#2楼
我还认为R1太小了 在它身上损耗大
【方案】
不负期望 强大性能 | 台达ASDA-A3伺服高端应用面面说
只看该作者
|
赞
[0]
|
踩
[0]
|
引用
|
回复
|
编辑
|
推荐
|
举报
|
管理
7705
mexon
文章数:
29
年度积分:
74
历史总积分:
7705
作者的所有帖子(29)
注册时间:
2004/12/9
发站内信
发表于:2008/11/26 15:23:00
#3楼
1、VCC直接采用5V电源供电,去掉D3,有可能是因为负载过重稳压二极管不能稳到5V。
2、去掉你的你的三极管9013再接上芯试一试。
【方案】
通过运用 IoT 边缘设备可以轻松实现集成工业 4.0 的过程控制技术
只看该作者
|
赞
[0]
|
踩
[0]
|
引用
|
回复
|
编辑
|
推荐
|
举报
|
管理
1029
xlch1982
文章数:
11
年度积分:
50
历史总积分:
1029
作者的所有帖子(11)
注册时间:
2008/9/10
发站内信
发表于:2008/12/1 14:18:00
#4楼
此楼内容不符合板块规定,不予显示!
查看原帖内容>>
【方案】
倍福直播 | 倍福创新产品在新兴行业和领域中的应用
只看该作者
|
赞
[0]
|
踩
[0]
|
引用
|
回复
|
编辑
|
推荐
|
举报
|
管理
899
爱你没话说
文章数:
0
年度积分:
50
历史总积分:
899
作者的所有帖子(0)
注册时间:
2008/12/1
发站内信
发表于:2008/12/1 14:27:00
#5楼
此楼内容不符合板块规定,不予显示!
查看原帖内容>>
【方案】
英威腾变频器在雕铣机主轴电机上的应用
只看该作者
|
赞
[0]
|
踩
[0]
|
引用
|
回复
|
编辑
|
推荐
|
举报
|
管理
859
wlqmutou
文章数:
7
年度积分:
50
历史总积分:
859
作者的所有帖子(7)
注册时间:
2005/5/26
发站内信
发表于:2008/12/5 11:10:00
#6楼
此楼内容不符合板块规定,不予显示!
查看原帖内容>>
【方案】
台达视觉系统在药瓶轧盖机的应用
只看该作者
|
赞
[0]
|
踩
[0]
|
引用
|
回复
|
编辑
|
推荐
|
举报
|
管理
16167
产品体验中心会员
xilinxue
文章数:
2441
年度积分:
50
历史总积分:
16167
作者的所有帖子(2441)
注册时间:
2007/12/27
发站内信
发表于:2010/3/6 6:54:36
#7楼
电阻R1改大点就好了
【方案】
英威腾轮胎式龙门起重机(RTG)解决方案
只看该作者
|
赞
[0]
|
踩
[0]
|
引用
|
回复
|
编辑
|
推荐
|
举报
|
管理
工控学堂推荐视频:
PLC学习视频
变频器学习视频
西门子学习视频
三菱学习视频
更多学习视频>>
•
[视频课程]电工进阶电气工程师的一百种可能
•
[视频课程]你还不会电机正反转电路吗
•
[视频课程]三节课掌握星三角程序编写
•
[视频课程]电工如何快速入门PLC
•
[视频课程]十年老电工实操系列之从小白到超越中级
•
[视频课程]低压电工考证实操教程之电机控制接线实操
•
[视频课程]应用中的电动机控制与保护元器件选择
•
[视频课程]老司机带你玩转电工仪器仪表
•
[视频课程]电工操作证实操--科目二
78.0005