返回工控网首页
|
| 添加到收藏夹
中国自动化学会专家咨询工作委员会指定宣传媒体
免费注册
广告服务
|
客服中心
您现在所在的是:
变频器维修
工控论坛首页
→
变频器维修
→ 浏览主题:
施耐德ATV320-5.5-7.5KW变频器的D214到哪儿了?
回帖:
1
个,阅读:
384
次
[上一页]
[1]
[下一页]
* 帖子主题:
施耐德ATV320-5.5-7.5KW变频器的D214到哪儿了?
收藏
分享到
4302
cjtdz
文章数:
703
年度积分:
366
历史总积分:
4302
作者的所有帖子(703)
注册时间:
2011/1/1
发站内信
发表于:2025/10/16 19:54:12
#0楼
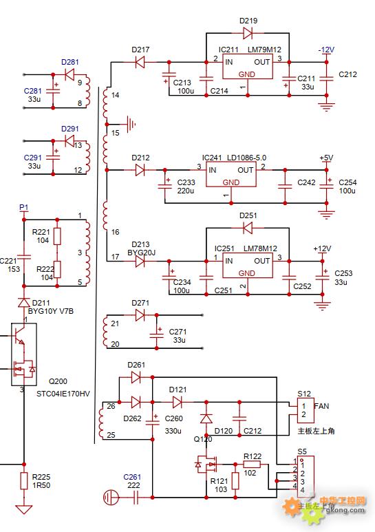
施耐德ATV320-5.5-7.5KW变频器的D214到哪儿了?在跑电路时,找不到位置。看样子应该到一个整流二极管上了,再到变压器,现在死活找不到地方,多层板。有可能毛病就是这里,但不知道具体是哪里。
[此贴子已经被作者于2025/10/16 20:00:50编辑过]
【方案】
打破传送带“被动响应”检修模式,FLIR声学成像仪让金属加工厂更省钱!
只看该作者
|
赞
[0]
|
踩
[0]
|
引用
|
回复
|
编辑
|
推荐
|
举报
|
结帖
|
管理
4302
cjtdz
文章数:
703
年度积分:
366
历史总积分:
4302
作者的所有帖子(703)
注册时间:
2011/1/1
发站内信
发表于:2025/10/16 20:34:28
#1楼
找到了,原来大部分是热地。
【方案】
阿联酋阿布扎比市Sheikh Zayed隧道自动事件检测与交通数据采集
只看该作者
|
赞
[0]
|
踩
[0]
|
引用
|
回复
|
编辑
|
推荐
|
举报
|
管理
工控学堂推荐视频:
PLC学习视频
变频器学习视频
西门子学习视频
三菱学习视频
更多学习视频>>
•
[视频课程]电工进阶电气工程师的一百种可能
•
[视频课程]你还不会电机正反转电路吗
•
[视频课程]三节课掌握星三角程序编写
•
[视频课程]电工如何快速入门PLC
•
[视频课程]十年老电工实操系列之从小白到超越中级
•
[视频课程]低压电工考证实操教程之电机控制接线实操
•
[视频课程]应用中的电动机控制与保护元器件选择
•
[视频课程]老司机带你玩转电工仪器仪表
•
[视频课程]电工操作证实操--科目二
31.2002